自然资源部:鼓励支持脱贫地区光伏项目在戈壁、荒漠等地区建设
2022/11/11

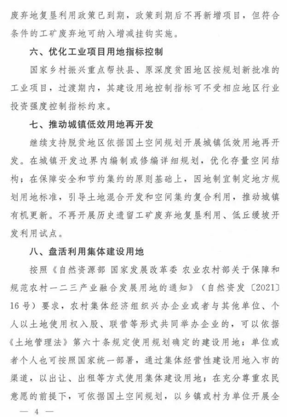
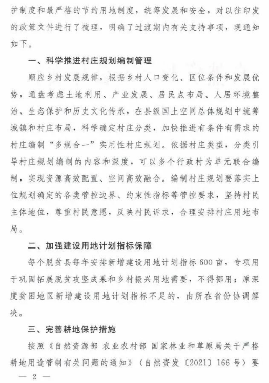
11月1日,自然资源部办公厅发布关于过渡期内支持巩固拓展脱贫攻坚成果同乡村振兴有效衔接的通知。文中明确:加强建设用地计划指标保障。每个脱贫县每年安排新增建设用地计划指标600亩,专项用于巩固拓展脱贫攻坚成果和乡村振兴用地需要,不得挪用;原深度贫困地区新增建设用地计划指标不足的,由所在省份协调解决。

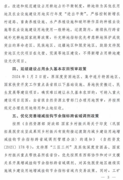
严格控制新增农村道路、畜禽养殖设施、水产养殖设施和破坏耕作层的种植业设施等农业设施建设用地使用一般耕地。过渡期内,继续执行跨省域补充耕地国家统筹政策,补充耕地指标优先考虑耕地保护成效突出的革命老区、民族地区、边疆地区和脱贫地区。鼓励支持脱贫地区光伏项目在戈壁、荒漠等地区建设,不得新增占用耕地建设光伏项目。


原文如下:

图片

图片

图片

图片

图片

图片


电话:+86-024-23605333

地址:辽宁省沈抚示范区金橙街10-6号101-137室

邮箱:jqlgf@jqlgf.com 

网址:www.jqlgf.com

备案号:辽B2-20150306

版权所有 © 2005-2023 麒麟新能

Follow us